关于黑龙江2026年度卫生专业技术资格考试操作流程
2026年度卫生专业技术资格考试操作流程

一、报名
报考人员通过黑龙江省人事考试网(www.hljrsks.org.cn,下同)“网上报名”栏目跳转至国家卫生健康委人才交流服务中心网站(www.21wecan.com)“全国专业技术资格考试”专栏,点击“网上报名”进入“考生管理平台”,完成注册、上传照片、学历学位信息维护、微信绑定与关注、填写报考信息、网上缴费等操作。
(一)注册、基本信息维护
1.注册前请认真阅读“特别提示”内容,确保填报信息真实准确;注册成功的用户在以后年度报考无需再注册,请妥善保管用户名、密码、密码找回问题及答案。相同证件号码只能注册一次,已参加卫生专业技术资格考试通过部分科目的人员,在规定的时限内报名参加剩余科目考试时,须使用注册过的用户名或证件号码登录“考生管理平台”。
2.注册后的姓名、证件类型、证件号码无法自行修改。证件号码填写错误的,可使用本人正确的证件号码重新注册用户;注册后姓名、证件类型发生变更或发现填报错误的,报考人员向报名考点考试机构提交《考生注册信息修改/删除申请表》(附件1)及本人身份信息相关证明材料,由考试机构按照相关流程进行修改,各地考务咨询电话详见黑龙江省人事考试网“联系方式”栏。
3.在“考生管理平台”完成注册且绑定个人微信号后,才能选择考试项目进行报名。一个微信号只能绑定一名考生信息,如解除绑定则无法进行网上报名。
4.报名信息提交后如发现填写错误,可以撤回信息提交后进行修改,修改后须重新提交报名信息。考生须保证递交的报名申请表信息与最终提交信息一致,否则无法进行报名确认。
5.2002年(含)以后取得高等教育学历证书的报考人员请务必准确填写学历编号,以便审核人员通过学信网查询学历证书的真伪。
(二)填写报考信息
报考人员应根据本人所从事的专业工作,在《卫生专业技术资格考试专业目录》(附件2)中选择相应专业类别报考。参加过2025年度考试的考生,系统自动提示考生本年度应报考的专业科目。
报考人员在报名时应按照属地原则选择报名“考点”,其中驻哈尔滨的中直、省属公立医疗卫生机构报考人员选择“省直”,其他医疗卫生机构(含民营医疗卫生机构)报考人员按属地选择所在市(地)。
(三)现场确认
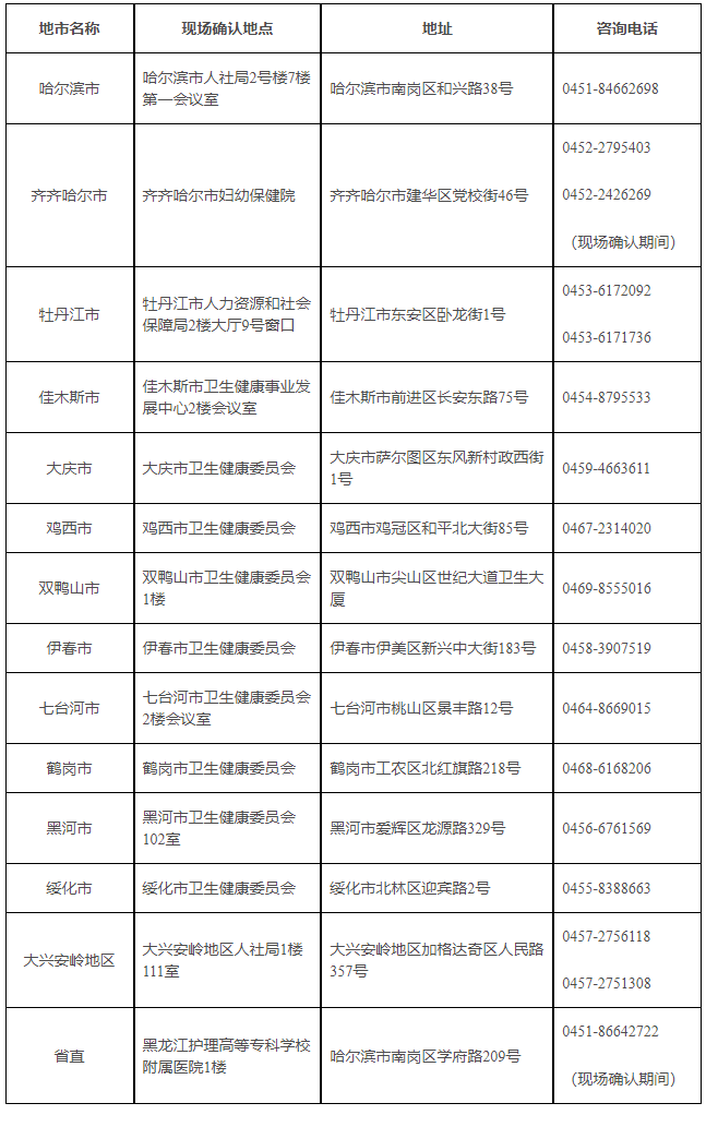
报考人员须在“考生管理平台”打印《2026年度卫生专业技术资格考试报名申请表》,在“申报人员签名”处签名并填写联系方式,在规定时间内到指定地点(附件3)进行现场确认。
报名确认时需携带的材料包括:《2026年度卫生专业技术资格考试报名申请表》(要有所在单位或人事档案所在地审查盖章)和符合报考条件要求的相关证明材料(所有学历证书、资格证书、执业证书、住院医师规范化培训合格证书等)原件。
注意:完成现场确认后,报考人员无法再对报名信息进行修改。未在规定时间内完成现场确认的,视为放弃本次考试。
报考人员应对提交的报考信息和相关材料真实性、准确性负责,如发生弄虚作假或由于个人原因造成信息填报失实、不符合报考条件等情况导致的一切后果,由本人承担责任。
(四)网上缴费
完成现场确认且资格审核状态为通过的报考人员,需按规定时限进行网上缴费,网上缴费后概不退费。未按期完成缴费者视为主动放弃本次考试。
报考人员如需缴费票据,请于考试结束后通过黑龙江省人事考试网“电子票据”栏目,领取电子版缴费票据。
二、打印准考证
报考人员按规定时间登录“考生管理平台”,打印准考证。打印后,请仔细核对准考证上各项信息,如有问题需在准考证打印截止日期前与报名市(地)考试机构联系,咨询电话详见黑龙江省人事考试网“联系方式”栏。
三、考试注意事项
护理学初级(师)专业采用纸笔作答方式进行考试,其他112个专业采用人机对话方式进行考试。参考须知、人机对话各专业的考试日期详见准考证。
四、查询成绩和合格标准
应试人员可在规定时间内登录“考生管理平台”查询成绩,下载、打印成绩单并妥善保管(注意:成绩单逾期无法补打和补办)。
各科目合格标准为60分。根据有关规定,本地区本年度考试合格标准另行通告。
五、领取证书
达到合格标准的应试人员,请关注黑龙江省人事考试网或相关市(地)考试机构网站通知,按要求办理证书。
附件:
1.考生注册信息修改/删除申请表(去官网查看)
2.卫生专业技术资格考试专业目录(去官网查看)
3.2026年度卫生专业技术资格考试现场确认地点及咨询电话









