首页
基础题库
资讯公告
手机APP
您好,请登录
丨
免费注册
帮助中心
在线
咨询
APP
公众号
卫生资格初级士
搜 索
卫生资格初级士
考试动态
考试报名
考试时间
考试科目
准考证
成绩查询
证书领取
每日一练
学习资料
其他相关
考试题库
VIP题库
网校课程
当前位置
资讯公告
/
医药卫生
/
卫生资格初级士
/
资讯汇总
/
考试动态
/
正文
/
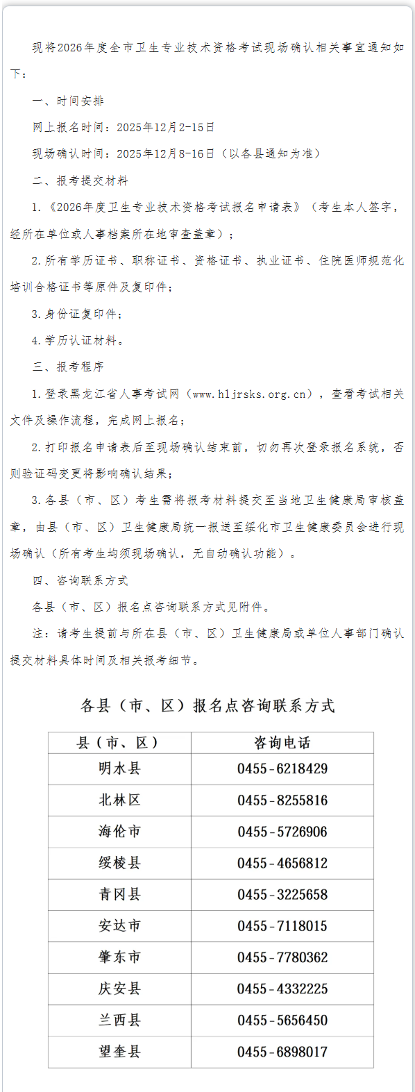
关于做好黑龙江绥化2026年度全市卫生专业技术资格考试报考须知
来源:网校题库
发表时间:2025-12-11 14:10:44
阅读数:4740
收藏
分享到
关于做好黑龙江
绥化
2026年度全市
卫生专业技术资格考试报考须知
(责任编辑:慈老师)
阅读量TOP
点击进入题库>
1
2024年卫生资格初级考试网上报名入口12月1日正式开通!
2
2025年度卫生专业技术资格考试考生须知
3
关于2026年度卫生专业技术资格考试有关问题的通知
4
关于做好云南迪庆州2026年度卫生专业技术资格考试报名公告
5
关于做好广东清远2026年卫生专业技术资格考试工作的通知
6
关于做好安徽阜阳2026年度卫生专业技术资格考试考点公告
最近更新
关于做好山东烟台2026年度卫生专业技术资格考试考务工作有关问题的通知
关于做好山东淄博2026年度卫生专业技术资格考试报名工作有关问题的通知
关于做好山东聊城2026年度卫生专业技术资格考试有关问题的通知
关于做好山东日照2026年度卫生专业技术资格考试考务工作有关问题的通知
关于山东青岛2026年度卫生专业技术资格考试工作有关问题的通知
关于做好山东济南考点2026年度卫生专业技术资格考试考务工作有关问题的通知
新手指南
注册/登录
支付方式
在线购买
客户端下载
我的购物车
关于我们
关于我们
公司资质
联系我们
人才招聘
版权申明
商务合作
推广合作
代理加盟
师资合作
APP
微信公众账号
咨询电话:
客服邮箱:
在线客服